中国动漫集团关于开展1+X动画制作职业技能等级证书2023年考核工作的通知
各试点院校和考核站点:
为贯彻落实《国家职业教育改革实施方案》《关于在院校实施“学历证书+若干职业技能等级证书”制度试点方案》等有关政策要求,中国动漫集团将组织1+X动画制作职业技能等级证书2023年考核工作。相关具体工作委托龙奇教育执行。
一、考试时间
各院校根据教学计划,可在以下时段内自行选择时间安排相应等级的考试。
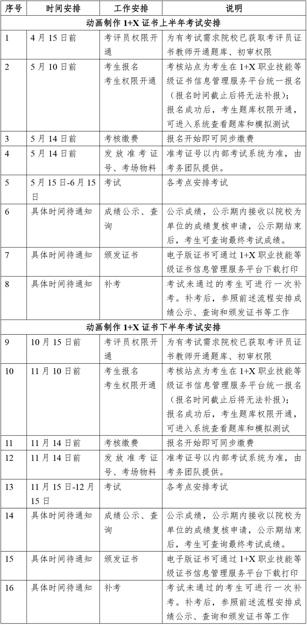
上半年考试时间为:5月15日至6月15日
下半年考试时间为:11月15日至12月15日
二、考试地点
已申请并成功获批成为考核站点的各试点院校。
三、考试等级及形式
(一)考核设初级、中级、高级三个等级方向。
(二)本年度初级、中级考核包括理论考试、实操考试两种形式,均采用闭卷机考方式进行。高级考核包括理论考试、实操考试、项目测评、线上面试四种形式。考试时长:初级120分钟,中级150分钟,高级200分钟。
四、考试内容
(一)考试科目
考生从以下10个岗位技能方向任选其一、级别任选其一进行考试。
分镜脚本(初、中、高级)
概念设计(初、中、高级)
影像采集(初、中、高级)
二维制作(初、中、高级)
角色模型(初、中、高级)
场景模型(初、中、高级)
角色动画(初、中、高级)
镜头剪辑(初、中、高级)
视觉特效(初、中、高级)
引擎动画(初、中、高级)
(二)成绩评定
考试总成绩为100分,其中客观题20分、主观题80分。总成绩60分及以上为考试合格,颁发相应等级的动画制作1+X证书。
(三)参考资料
1.动画制作1+X证书考试指定教材《动画制作(初级)》。
2.考生可在动画制作1+X证书官方网站(www.asiacg.cn)上参考已发布的动画制作职业技能等级标准、培训视频、训练题库等资料。
五、考试流程安排

六、考试报名
(一)考试院校的条件
1.考试院校应已开展动画制作1+X证书试点工作,拥有至少1名具备动画制作1+X证书教师资格的教师。
2.考试院校应具备动画制作1+X证书考试要求的硬件技术条件且对考核工作准备完毕,拥有符合要求的考评员(申报初级考试的院校至少要有1名初级或以上级别的考评员,申报中级考试的院校至少要有1名中级或以上级别的考评员,申报高级考试的院校至少要有1名高级考评员),在1+X职业技能等级证书信息管理服务平台已申报动画制作职业技能等级证书试点且审核通过。
(二)预报名
考试院校按要求填写院校信息表(附件1)并加盖单位公章,上半年于4月30日前,下半年于10月31日前将报名表以邮件形式统一提交至邮箱dhzzbm@126.com。邮件命名方式:2023(上半年/下半年)+院校名称+考试等级+考试人数。
(三)报名确认
考务团队收到院校信息表后,将通过邮件或微信方式向学校联系人发送报考操作指南等文件,辅助院校于1+X门户网站完成考生信息导入等流程。
院校可提前准备本校学生导入模板(附件2)、学生证件照(附件3)、排考信息表(附件4)。待院校于1+X职业技能等级证书信息管理服务平台完成考生信息导入,即为正式报名成功。
七、考试费用
(一)费用标准
初级考试费用:380元/人
中级考试费用:580元/人
高级考试费用:680元/人
补考费用:
初级补考费用:100元/人
中级补考费用:200元/人
高级补考费用:300元/人
本年度各级别考试可免费补考一次。
注:如各省级教育部门有核定后的考核费用,按照核定后的费用标准执行。
(二)缴费方式
考生考试费用由考试院校统一汇入以下账户:
开户名称:天津龙奇教育信息咨询有限公司
开户银行:中国农业银行天津龙城支行(行号103110019047)
银行账号:02190401040017329
汇款备注:2023(上半年/下半年)+院校名+考试人数
(三)发票名目
教育辅助服务*考核服务费。
八、证书颁发
考生完成报名缴费,参加考试且成绩合格,并通过评价组织与考核站点审核的,可在1+X职业技能等级证书信息管理服务平台获得电子版“1+X动画制作职业技能等级证书”,纸质版证书由中国动漫集团统一印制后向各院校相关负责教师寄送。
九、其他事项
(一)延改期
各考核站点因不可抗原因导致考试无法正常开展的,应提前至少3日向本次考核工作执行方反馈,以便重新安排考期。
(二)考务准备
1.各考核站点要高度重视考核工作,加强领导,强化责任,在考生报名、考务管理、考试实施、成绩汇总等工作中周密部署,规范组织,确保各项工作顺利进行。
2.各考核站点应认真遴选考试工作人员,做好考前人员业务培训。要规范考场设置,加强考试监管,严查考试作弊行为,对违纪违规行为按有关规定严肃处理。
3.各考核站点应提前安排技术负责人。技术负责人要提前熟悉考试环境部署、考试系统操作要求,在考试前完成考试系统安装、调试等工作,确保考试顺利实施。
(三)联系方式
☎ 考务咨询:
杨为一(18917843166)
路苏渝 (微信 lsy1565834115)
☎ 技术支持:
崔 楠(考试系统,15620883198)
附件:
中国动漫集团有限公司
2023年2月14日
全文下载:
中国动漫集团关于开展1+X动画制作职业技能等级证书2023年考核工作的通知.pdf